Digital streaks have evolved from simple engagement metrics into a cornerstone of modern software design, fundamentally altering how users interact with technology. At its core, a streak is defined as the number of consecutive days a user completes a specific activity within an application. While the concept appears straightforward, its implementation leverages complex behavioral psychology […]
The Evolution of Web Forms: Navigating the Shift from Component-Driven to Schema-Driven Architectures in React Development
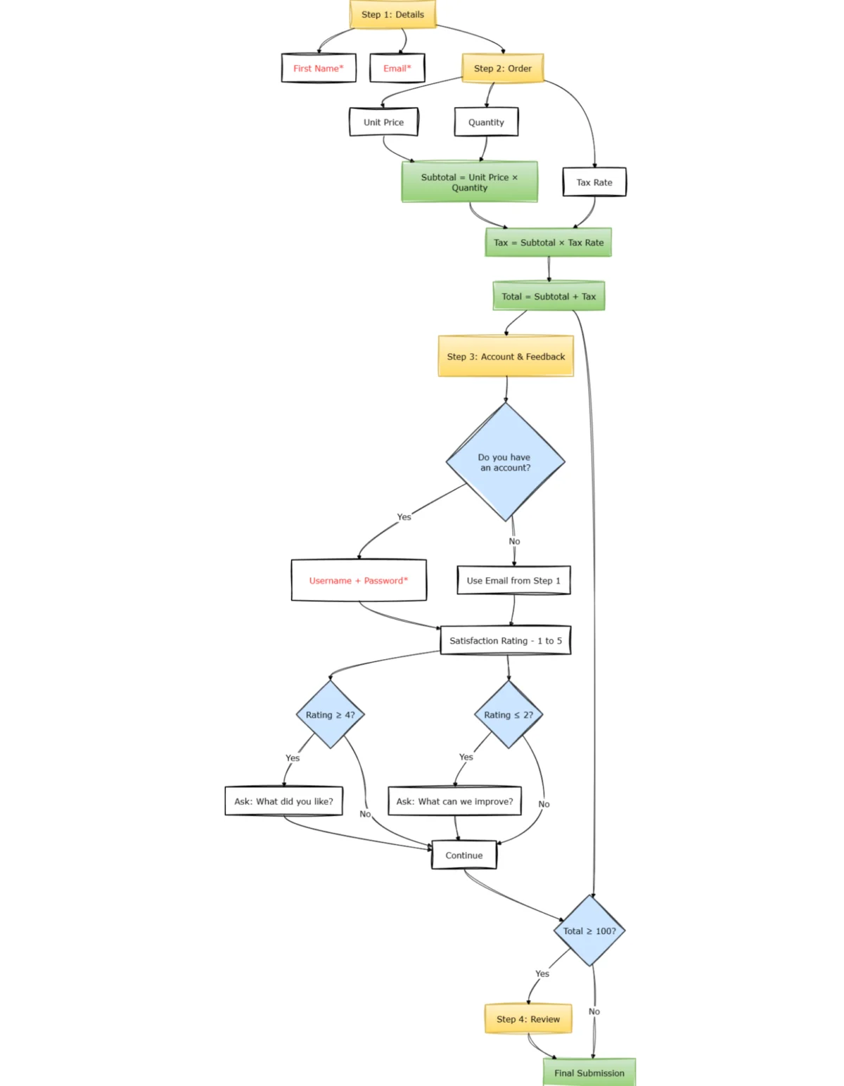
The architectural landscape of frontend development is currently witnessing a significant pivot in how complex user inputs are managed within the React ecosystem. For years, the prevailing mental model among software engineers has been that forms are inherently UI components, leading to a standardized stack comprising React Hook Form (RHF) for state management and Zod […]
The Architecture of Digital Sentiment: How Narrative Pacing in Modern Media Informs User Experience Design
The discipline of digital product design is undergoing a fundamental shift from the arrangement of pixels and patterns to the strategic orchestration of pacing and human emotion. As software becomes increasingly integrated into the daily lives of global users, designers are looking beyond traditional utility to borrow techniques from cinematography and narrative storytelling. Alan Cohen, […]
Persuasive Design Ten Years Later From Tactical Nudges to Strategic Behavioral Systems
The landscape of User Experience (UX) design has undergone a profound transformation over the last decade, moving from a narrow focus on usability and friction reduction toward a sophisticated discipline known as behavioral design. While the early 2010s saw product teams prioritizing the removal of barriers to ensure ease of use, modern industry standards now […]
Combobox vs. Multi-Select vs. Listbox vs. Dual Listbox: A Comprehensive Guide to UI Selection Components
In the rapidly evolving landscape of user interface (UI) design, the efficiency of data entry and selection determines the overall success of a digital product. While components like the combobox, multiselect, listbox, and dual listbox may appear interchangeable to the untrained eye, they represent distinct architectural choices that influence cognitive load, accessibility, and task completion […]
Designing Agentic AI Practical UX Patterns for Trustworthy Autonomous Systems
The global technology landscape is currently undergoing a fundamental transition from generative artificial intelligence, which focuses on content creation and information synthesis, to agentic artificial intelligence, characterized by the ability to execute complex tasks autonomously. This shift from "suggesting" to "acting" represents a paradigm shift in human-computer interaction, necessitating a sophisticated architectural framework for user […]
The CSS @scope At-Rule and the Evolution of Modern Web Styling
The landscape of front-end web development is undergoing a fundamental shift as the World Wide Web Consortium (W3C) and major browser vendors move to solve the long-standing issue of CSS maintainability through native browser features rather than third-party abstractions. For decades, developers have grappled with the "global" nature of Cascading Style Sheets (CSS), where a […]
The Architecture of Trust Designing Empathy Centred UX Frameworks for the Global Mental Health Crisis
The global landscape of digital healthcare is undergoing a paradigm shift as designers and developers grapple with a mounting mental health crisis affecting over one billion people worldwide. According to 2025 data from the World Health Organization (WHO), the persistent gaps in access to traditional clinical care have positioned mobile health (mHealth) applications as a […]
The Rise of Sustainable UX Redefining Digital Design Standards for Environmental Responsibility in 2026
The global technology sector is currently undergoing a fundamental transformation as digital product designers shift their focus from aesthetic maximalism toward a discipline known as Sustainable User Experience (UX) design. For decades, the digital landscape was treated as an ethereal, weightless environment, but as the industry moves through 2026, the physical and environmental costs of […]
Smashing Magazine Unveils Community-Driven Desktop Wallpaper Collection for March 2026 to Celebrate Global Creativity and the Vernal Equinox
Smashing Magazine has officially released its highly anticipated desktop wallpaper collection for March 2026, marking over 14 years of its monthly tradition of fostering community-driven digital art. This latest installment features a diverse array of designs contributed by artists and designers from across the globe, including Serbia, Spain, Taiwan, Georgia, and Mexico. The collection is […]
