April 19, 2026

Category: Web Design & UX/UI

The Evolution of User Experience Design in the Era of Generative Artificial Intelligence From Pixel Makers to Strategic Directors
Web Design & UX/UI

The Evolution of User Experience Design in the Era of Generative Artificial Intelligence From Pixel Makers to Strategic Directors

The global user experience (UX) design industry is currently undergoing its most significant transformation since the advent of the mobile internet, as generative artificial intelligence (AI) shifts the role of the designer from a producer of visual outputs to a director of strategic intent. For decades, the primary value of a UX professional was measured […]

Read More
The Evolution of Behavioral Design: Navigating the Shift from Persuasive Patterns to Ethical User Success
Web Design & UX/UI

The Evolution of Behavioral Design: Navigating the Shift from Persuasive Patterns to Ethical User Success

The landscape of User Experience (UX) design has undergone a profound transformation over the last decade, transitioning from a narrow focus on usability and friction reduction to a complex, psychology-driven discipline known as behavioral design. Ten years after the initial surge of interest in "persuasive design," industry experts, led by practitioner Anders Toxboe, are redefining […]

Read More
The Evolution of Web Design Aesthetics: CSS Corner-Shape Property Redefines Modern User Interface Development
Web Design & UX/UI

The Evolution of Web Design Aesthetics: CSS Corner-Shape Property Redefines Modern User Interface Development

The introduction of the CSS corner-shape property marks a significant milestone in the history of web typography and layout, effectively ending nearly two decades of technical workarounds for non-circular decorative corners. This new property, currently gaining traction in modern browser engines, allows developers to define complex corner geometries—including beveled, scooped, and squircle shapes—directly within the […]

Read More
The Intersection of Narrative Pacing and User Experience Analyzing Emotional Flow and Conflict in Modern Product Design
Web Design & UX/UI

The Intersection of Narrative Pacing and User Experience Analyzing Emotional Flow and Conflict in Modern Product Design

The discipline of digital product design is currently undergoing a fundamental shift from static pattern-matching to a more sophisticated form of "emotional orchestration." While traditional User Experience (UX) metrics have historically prioritized speed, efficiency, and task completion, contemporary design discourse is increasingly looking toward cinematic and narrative techniques to manage user sentiment. This evolution is […]

Read More
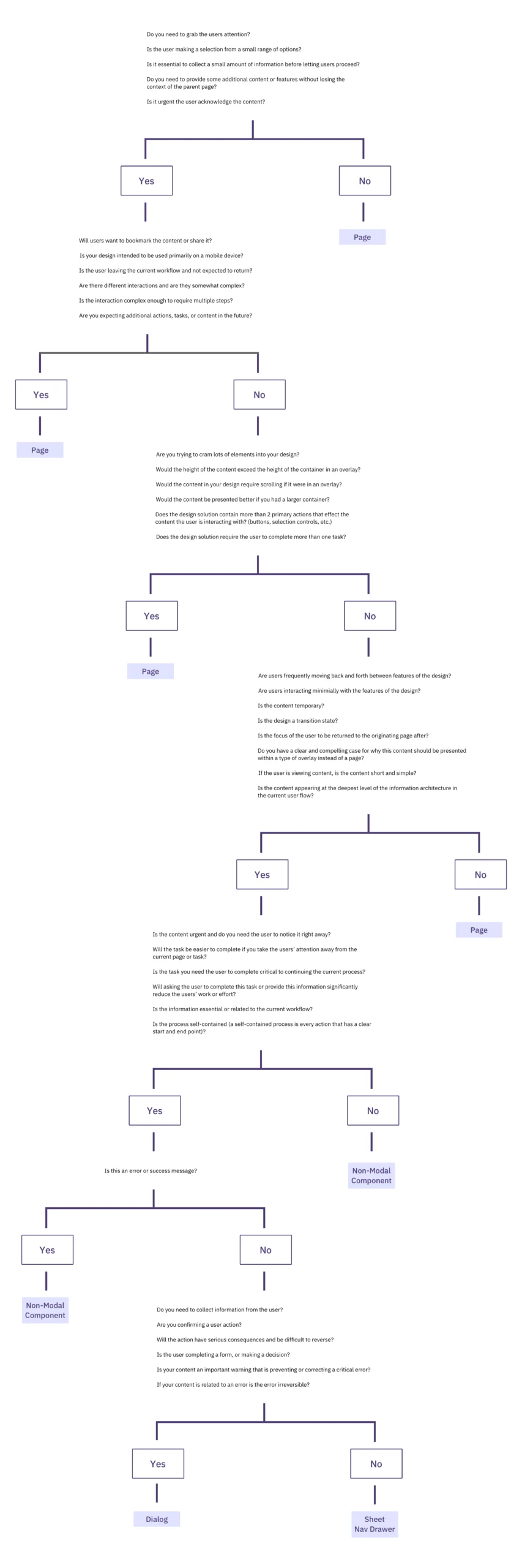
How to Choose Between Modals and Pages: A UX Decision-Making Framework
Web Design & UX/UI

How to Choose Between Modals and Pages: A UX Decision-Making Framework

The digital design industry is currently undergoing a period of intense self-reflection regarding the fundamental structures of user navigation, specifically the choice between utilizing modal windows and navigating users to separate pages. As web applications become increasingly complex, the Smashing Editorial team and prominent user experience (UX) researchers have identified this decision as a critical […]

Read More
Accessibility by Design Utilizing Figma Variables to Streamline Font Scaling and Inclusive Digital Workflows
Web Design & UX/UI

Accessibility by Design Utilizing Figma Variables to Streamline Font Scaling and Inclusive Digital Workflows

The integration of digital accessibility into the modern design workflow has shifted from a secondary consideration to a fundamental operational requirement. As digital transformation teams face increasingly demanding production schedules and limited resources, the industry is witnessing a paradigm shift toward AccessibilityOps—a methodology focused on empowering teams through simplified, repeatable processes that make inclusive design […]

Read More
Smashing Magazine Unveils April 2026 Desktop Wallpaper Collection Highlighting Global Creative Talent and Community Collaboration
Web Design & UX/UI

Smashing Magazine Unveils April 2026 Desktop Wallpaper Collection Highlighting Global Creative Talent and Community Collaboration

Smashing Magazine has officially released its highly anticipated April 2026 installment of the monthly desktop wallpaper series, a tradition that has served the international design community for over fifteen years. This latest collection features a diverse array of digital art and calendar-integrated designs contributed by both established professionals and emerging artists from around the globe. […]

Read More